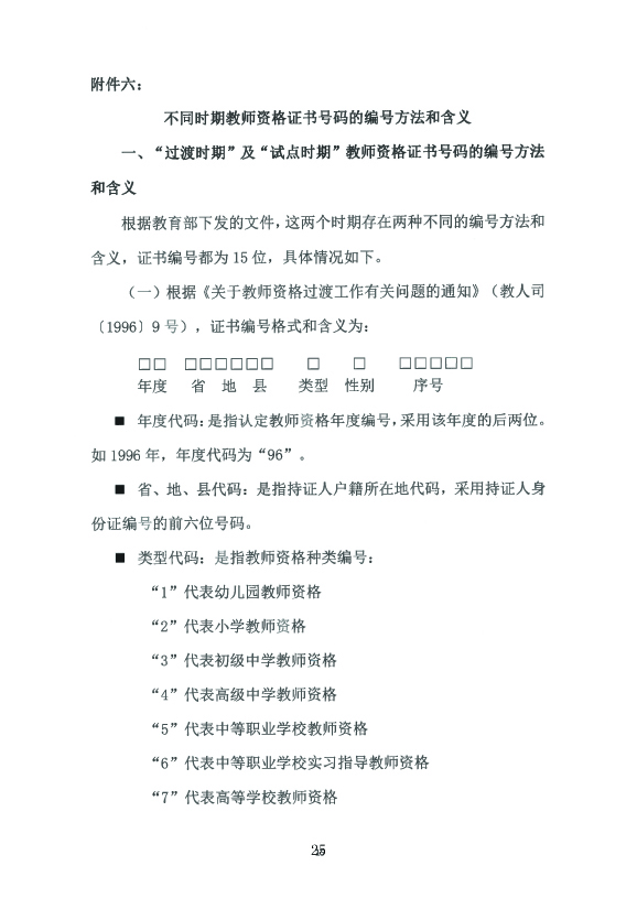
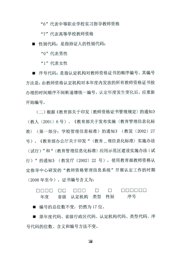
为完善教师资格制度,健全教师管理机制,建设高素质专业化教师队伍,根据教育部、省教育厅有关中小学教师资格考试和定期注册相关文件精神,结合盐城实际,现就做好我市中小学教师资格定期注册工作拟定如下方案。
一、目标任务
坚持将严格教师考核和促进教师专业发展相结合,通过教师资格定期注册,全面评价教师职业道德、业务水平和工作业绩,客观公正记录教师履行岗位职责和参加培训学习等情况,进一步规范教师行为,提高教书育人本领和教育教学质量。同时健全教师资格管理体系,创新管理制度,推进教师队伍健康发展。
二、注册时间
首次定期注册时间从2016年9月开始,到2017年1月底结束。
三、范围对象
首次注册范围对象为:
1.全市经各级教育行政部门核准举办的公办普通中小学、幼儿园、特殊教育学校、工读学校、三年制中等职业学校的在编在岗教师;
2.在地方教研室、教师发展中心、少年宫、电化教育等教育机构中专门从事教育教学相关工作并可评聘中小学(中等职业学校)教师系列职称的在编在岗人员。
四、工作安排
1.调查摸底阶段(8月底前)。根据省教育厅有关要求,研究制定我市中小学教师资格定期注册工作实施方案,上报省教育厅。印发通知,要求各地各学校做好本地本单位在编在职教师持证情况调查摸底及汇总工作,为开展定期注册做好准备工作。
2.宣传发动阶段(9月份)。召开各县(市、区)教育局、市直学校及相关直属事业单位分管领导、职能处室负责人会议,进行专题培训,学习文件政策,吃透文件精神。利用报纸、电视、教育网、校园网等媒体,广泛宣传教师资格定期注册政策,造浓舆论氛围。同时做好首次注册资格证书的补发、换发或重发工作。
3.个人申请注册及学校审核阶段(10月10日—11月10日)。教师个人通过“中国教师资格网”(网址:www.jszg.edu.cn)进行定期注册申请,并准备各项书面材料。所在学校(单位)在规定的时间内完成初审,如实提供需要学校(单位)集体提供的材料。
4.资格初审阶段(11月11日—11月30日)。各县(市、区)教育局负责首次申请注册材料初审工作,公示后报市教育局复核。市教育局完成市直学校和相关直属事业单位首次定期注册的初审工作,并公示。
5.资格复核阶段(12月1日—12月10日)。市教育局汇总全市中小学教师资格定期注册材料,进行复核,复核无误并经研究同意后公示,公示无异议上报省教育厅终审。
6.确定注册结论阶段(12月底前)。省教育厅对市教育局教师资格定期注册复核结果进行抽检,完成终审,并在系统中作出结论。
7.填写注册结论阶段(2017年1月份)。教育行政主管部门在证书和申请表上填写注册结论。
五、有关要求
1.加强组织领导。要高度重视,广泛宣传,将广大教职工的思想认识统一到教育部、省教育厅的决策部署上来。市教育局成立中小学教师资格定期注册领导小组,主要领导担
任组长,分管负责人担任副组长,下设办公室,办公室设在组织人事处。各地各学校也要成立相应领导小组,明确分工,落实责任。
2.精心组织实施。要坚持标准,规范操作,在首次定期注册中,坚持“三公”原则,实行“三级审核”,即学校、县级教育行政部门、市教育行政部门审核,层层把关,严格执行省教育厅有关政策规定。
3.加强督查检查。市教育局将成立督查组,到相关县(市、区)开展督查指导工作,及时研究解决在首次定期注册过程中存在的问题,确保首次定期注册顺利完成。
盐城市教育局
2016年9月6日
附件:

盐城市教师资格定期注册资料汇编pdf版本

盐城市教师资格定期注册技术培训-教师

教师资格证书信息更正备案表

教师资格证书补发换发申请表















